欢迎访问查查百度网站,我们将带您了解更多奇闻世界!
微信扫码关注
看新鲜资讯

首页 >奇闻异事

北京大学文博考研名单 中国社会科学院考古研究生考试复试名单

奇闻异事 发布日期: 2023-03-18 浏览:

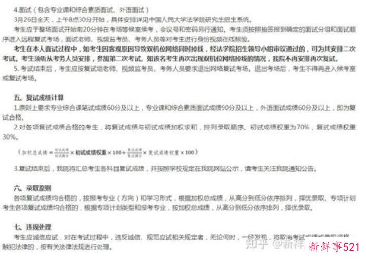
一、复试时间和平台:

复试时间:2022年3月26日13:00-18:00。

复试平台:腾讯大会。考生需提前30分钟进入候车室。复试采用双机位,电脑为主位,手机或其他设备为次位。详情请参考《北京大学研究生面试双机位说明》(附件一)。

复试联系方式:考生报考时注册的邮箱和手机号码,不使用其他联系方式。

二、需要提交的材料

(1) 《报考攻读硕士学位研究生登记表》 。n)已报名考生访问网站后,可登录网上报名模块,选择硕士,点击左侧“复试表”下载打印。

未在北大研招网注册的考生,即日起可按以下步骤完成注册(已注册考生无需再次注册):第一步:账号注册:访问北大研招网,点击【在线注册】注册账号;第二步信息关联:注册后登录,选择【主】,填写本人身份证号(18位)和中国Yanzhao.com注册号(9位),然后点击保存。已完成报名和绑定操作的考生,登录后选择【考研】,点击左侧“复试表”下载打印。

(2)个人陈述。考生可登录北京大学研招网,访问【硕士学位】-【复试表】下载打印,也可直接访问北京大学研招网,在招生信息-硕士学位招生-统招一栏下载统一表格按要求填写。

(3)有效身份证复印件(双面打印在一页A4纸上)。

(4)学历学位证书复印件(应届学生为学生证复印件)。

(5)其他能反映考生科研能力和潜力的材料,包括但不限于本科毕业学校的正式成绩单、毕业论文、科研成果、专家推荐信、攻读硕士学位的研究计划等。

(6)符合教育部《2022年全国硕士研究生招生工作管理规定》相应加分政策要求的考生,需向招生部门提出书面申请,并提交相关证明材料。

(7)考生签名《诚信复试承诺书》(附件二)。

参加复试的考生须准备好上述材料,进行电子扫描,按证件类别和顺序进行命名包装,并将包装好的证件命名为“准考证号名称”,于2021年3月24日中午12:00前寄至2106593451@pku.edu.cn。电子邮件名称与文件名相同,以收到回复为准。请确保电子版与纸质版完全一致。

拟录取考生须于5月底前提交纸质制版报名及资格审查材料,以备存档使用。资料邮寄地址北京市海淀区颐和园路5号北京大学考古文博学院研究生教育办公室教务老师领取。联系电话010-62765797。为了确保材料的准确交付,只接受EMS发货。

复试前将对考生的居民身份证、学历学位证书、学历和学生证核查结果等报名材料原件及考生本人资格进行严格审核,不符合条件的不予复试。

第三,付款说明

请考生于2022年3月22日前网上缴纳复试费用。支付方式:访问北大研招网,登录个人账户,点击左侧“复试支付”按钮;费用:100元/人/次,每次收取两次及以上专家组复试复试费。

四、复试基本内容和复试程序

1.复试方式:面试。原则上每位考生面试时间不少于20分钟。面试前抽签决定面试顺序。

2.复试内容:要求考生向面试小组自我介绍(limite

3.分数计算:总成绩由初试成绩和复试成绩两部分组成。初试成绩占总成绩的60%,复试成绩占40%。复试成绩以100分制计分,60分合格。

另外,总成绩的计算公式:总成绩=初试权重*初试所有科目总成绩/5复试成绩*复试权重。

4.录取规则:复试不合格者不予录取。复试合格者,按考生总成绩和招生名额依次录取。

动词(verb的缩写)测试

学院将于3月23日举行网上复试平台测试。具体时间和考试内容会提前邮件通知,请预留时间。考生请提前下载腾讯大会的PC客户端和手机客户端。参加复试的学生必须参加测试。

六、复试纪律

请仔细阅读附件三《北京大学2022年研究生招生复试考生须知》,遵守考场规则。

七、复试名单

e2a7558e3bbc977edb37aaa3ef28592b.jpg来源微信官方账号:新京考研

北京大学文博考研录取名单,社科院考古考研复试名单

北大复试名单2022名单你可以在这个链接找到北大复试名单2022。

北京大学2022研究生复试分数线(已公布)

北大研究生复试通过率一般和高校历年的传统有关。有些考研院校一般会通过能进入复试的学生,有些考研学校也会在考研复试过程中刷掉一部分学生。仍然建议考生联系考研院校的导师或师姐,咨询相关问题,对考研院校的复试通过率有一个基本的掌握。北大复试通过率60~85%,难度还在。考研复试失败的主要原因是复试课程失败或总分失败;总分低,排名不在招生名额范围内。

北京大学是一所综合性研究型大学,拥有哲学、经济学、法学、教育学、文学、历史学、理学、工学、医学、管理学、艺术学等11个学科门类,学校采取推荐免试和普通招收两种选拔方式招收全日制研究生,采取普通招收方式招收非全日制研究生。全日制和非全日制考研都是按照国家统一要求。该校研究生招生坚持“按需招生、全面衡量、择优录取、注重质量”的原则,坚持公开、公平、公正、阳光招生。

希望我的回答能帮到你。

北京大学文博考研录取名单,社科院考古考研复试名单

3月16日公布的北京大学2022年研究生复试名单北京大学2022年研究生招生坚持“公开、公平、公正”的基本原则,按需招生,综合评价,择优录取,而不是过分苛求。研究生主要分为学术型研究生和专业型研究生(两者都有全日制和非全日制学习形式)。全日制研究生通过高等学校举办的研究生、博士入学考试招生,最低学制2年或3年;2017年以前,在职研究生主要指在职研究生,主要通过10月份联考和同等学力招生。2017年起,传统的在职研究生取消,非全日制研究生诞生[2]。非全日制研究生和全日制研究生已经参加了12月底的全国统考,划定了相同的分数线,毕业时也拿到了毕业证和学位证。全日制和非全日制研究生实行相同的考试招生政策和培养标准,只是学习形式不同。其学历均为普通高等教育(统招学历),学历学位证书具有同等法律地位和同等效力。

推荐阅读

过去的挫折反而让吴柳芳浴火重生

​我刷到了退役体操运动员吴柳芳的事情,跑去抖音看了很多始末,还有她相关视频底下的评论,心情特别复杂。经历封号、禁言之后,她转换了视频风格,不再需要靠灰色赚取关注了,现在的作品体面、美丽,粉丝量逼近90万。凤

2026-03-12

身体下面的部位,女人让你吻个遍,真的超级爱你

​爱情,是一场奇妙的旅程,它藏在生活的每一个细微之处,也体现在身体最本能的反应里。在亲密关系中,肢体接触是情感交流的重要方式,而亲吻更是其中最炽热、最直接的表达。当一个女人愿意让你吻遍她身体下面的部位,

2026-03-12

鼻子大的人,性器官比较大?

​坊间有许多有关面向、手指、鼻子等等用来揣测男性的性器官或是性能力这些说法是有依据的吗?人们总喜欢从外表寻找内在能力的线索,但如果从科学与医学的角度来看,这些说法大多缺乏直接证据。1. 鼻子大 = 雄风壮?这是

2026-03-12

68的身高属于比较丰满型的老婆闺蜜

​老婆的闺蜜,168的身高属于比较丰满型的, 第一次开荤后,后面就时不时约出来,其实女人如果对你有好感,男人就可以厚脸皮怼上去,除非女的很强硬不肯那就是要及时放弃。记得3年前也就是偶尔有一起吃吃饭也有微信,时不

2026-03-12

一直用手拉、在阴茎上悬挂重物,这些偏方到底能不能增长?

​关于阴茎增大的偏方,坊间流传非常多,但从医学与科学的角度来看,绝大多数的偏方不仅无效,甚至具有高度风险。以下跟大家分享整理常见的偏方及其背后的科学真相:1. 各类壮阳药膳/补品透过吃鞭补鞭、草药(如淫羊藿、玛

2026-03-12