欢迎访问查查百度网站,我们将带您了解更多奇闻世界!
微信扫码关注
看新鲜资讯

首页 >奇闻异事

王云飞怎么样 王云飞高考作文?

奇闻异事 发布日期: 2023-03-13 浏览:

“这篇作文太难了,不难写,难的是我们改!”

“我根本不敢改,连阅读理解都是问题!”

2010年高考结束后,江苏省语文阅卷场上,老师们突然感叹,惊叹改卷。

一篇755字的高考作文诞生了,其流畅的文笔和精准的用词创造了高考领域的文言文神话。

5fc5a433a1f9289de6fdc1a69defcbe1.jpg王云飞的完美构图

和往年高考一样,千军万马过独木桥的高考如期举行。寒窗苦读十几年,全国近千万高考生终于把青春挥霍在薄薄的几页考卷上。

成绩出来后,这篇江苏省“史无前例的神奇作文”一炮而红。文章内容深深吸引了全国各地的中国学者,连北大校长都被这篇文章“圈”住了。虽然离北大录取分数线还有一段距离,但校长还是决定破例录取这位江苏考生。

然而,当北大精心制作的录取通知书递到学长手中时,他却拿出了早就收到的东南大学的录取通知书,婉言拒绝:“感谢北大的青睐,可惜我已经决定留在江苏了。”

“江苏学霸拒绝北大邀请”的消息一经传出,这个学霸在全国的名声更加响亮。

“什么学霸啊,连北大都算?”

“说起来,别人辛苦,还能挑北大。”

“越来越好奇这个人长什么样,怎么能写出这么牛的作文!”

有一段时间,网上的讨论都是关于这位学霸的。随着越来越多的新闻报道,他的神秘面纱终于被揭开。

王云飞是江苏成千上万考生中的一员,他是一位求知欲极强的学者。文言文作文走红后,大家都给他起了个“古汉语奇才”的称号。

720836000a146bcb40a88150308ea2a4.jpg王云飞

许多古文学者认为他是不可多得的古文天才,但王云飞并不同意这一点。“我只是按照我自己的想法写。古文是我的爱好,但我想为国家的发展做贡献。”

是什么让王云飞写出了震惊教育界的文章,又是什么让王云飞选择了东南大学?

答案必须从王云飞说起。

专注于学习和热爱古文,写出了文言文神话。1992年10月一个宁静的夜晚,江苏如皋市夏媛镇的一户人家诞生了一个可爱的婴儿。他的叫声很大,他的父亲希望他也能发出那样的声音,所以给他取名为王云飞。

王云飞的父亲是一名建筑工人。当时大部分农民工都在省外的建筑工地打工。为了养家糊口,王云飞的父亲不得不出国为妻子和孩子谋生。

因为父亲常年不在家,只有母亲负责王云飞的学习和生活。但由于小时候家庭条件不好,上学不多的妈妈很难在学习上给王云飞足够的指导,甚至连王云飞提出的问题都很难回答。

3954d08d2541336ed1d2b677b3224928.jpg王云飞

再加上妈妈要为全家人的生活打拼,所以陪他的时间不多。

所以在这样的学习条件下,王云飞渐渐爱上了阅读。他喜欢一个人静静的看书,看书的内容也不局限在狭窄的范围内。他什么都喜欢,什么都能看。

“我儿子喜欢读书。下次过年回来,给他带些我们在街上买不到的书,让他一个人的时候不寂寞。”

当王云飞的父亲离开家时,他的母亲告诉他,他的父亲认为这是合理的,并同意下来。

很快就要回家了,王云飞的父亲真的记得给他买书,这打开了王云飞向往图书世界的大门。

“我记得父亲给我买的第一本书是《古汉语常用字典》。其实当时有很多经典的书,但我印象最深的还是那本书。因为我们之前没见过古代汉语的相关内容,所以我们的教材和作文书都是现代的。”回忆起与古代中国人结缘的故事,王云飞的语气中充满了怀旧之情。

56040b02ec0e5b05d4ef9be38e629123.jpg字典

但是我没看过,说明我一开始没兴趣。“但是当真的没有书读的时候,我不得不读。没想到第一眼就觉得天有洞天,好像被吸引了。”

进入中学后,王云飞完全打开了一个关于文言文的新世界,因为课堂上的文言文学习并不局限于诗歌。

“书上的文章我基本都学过了,但还是想看懂,所以自己去找了很多相关的书。那时候网络还不发达,大部分文章都是在书上看到的。”

久而久之,王云飞在古文方面的造诣越来越高,甚至能把所有的考题都用文言文写出来,这让他在学校有点生气。

他虽然热爱文言文,却没有偏科。相反,王云飞的科学成绩很好。高中分文理的时候,他果断选择了更好的理科。

“我要脚踏实地,为建设祖国做实事。科学更能实现我的理想。”

说起王云飞,很多同学的第一印象是:“学科学的文言文学者!”

或者“会写文言文写得很烂的理科大神!”

052ff03549800ecb4be60fd47651ae5b.jpg王云飞

很快,一年一度的高考来到了王云飞的眼前,他和几千万考生一起走进了高考的考场。

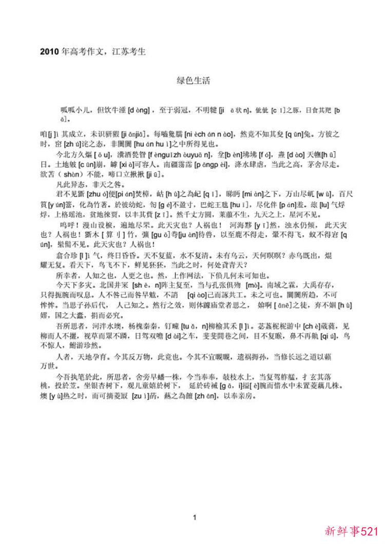
面对试卷上要求你以‘绿色生活’为题写一篇不少于800字的文章,王云飞稍作沉思后,写下了名为《绿色生活》的文章《神话》。

以作文出名的他在收到北大的邀请函后,低调地说了一句“对不起,我被录取了”。“这篇文章太有趣了,我想见见这位同学。”据说这是“作文神话”走红后,北大校长第一次看到这篇文章《绿色生活》后说的话。

当时《绿色生活》第一次出现在阅卷场上。老师的第一反应是:“这篇作文怎么单词这么少?高考作文最低要求800字。大部分同学会写900字左右,多的会填答题卡区域,但基本上很少有少于最低标准线的。”

6353dadd86eb3c331b4c159baf6d8e96.jpg王云飞《绿色生活》

对于这篇文章,他还是认为是一篇上场太晚的作品,但出于对老师的负责,他决定先仔细看一遍再打分。

没想到这让他很震惊。“婴儿出生,却喝牛。至于弱冠,就不得而知了……”他不知道如何单独理解前16个单词。不是老师不会翻译文言文,而是整篇文章下来了。这篇文章不仅是对古代文风的人为模仿,而且有自己的特点,写作逻辑清晰简洁,完整无缺。

阅卷老师不敢缓,马上汇报给他的阅卷组长,他不敢索赔,马上又汇报了一遍。最后,江苏省评卷组长接过了评卷的“艰巨任务”:“高考毕竟是每个考生这么多年的心血,每一分都要认真评卷。所以我们特别注意这种特殊情况,因为学生写的文章符合要求,但是改起来比较复杂,需要先批注,但即使这样也不能放弃再给学生低分。”

江苏省语文阅卷的带头人是古文字学专家吴新江教授。这篇文章恰好在他的研究范围之内,于是吴教授连夜开始注释。

88ebb17fc620c00bc5f6b1e2b0df4799.jpg途远网

“当时给我印象最深的是,看完整篇文章,这篇文章里有很多生僻字是我不认识的。”谈起第一印象,吴教授脸上露出了谦虚的笑容。

周围的同事都很惊讶,问:“连你这样专门研究古代文学的教授都有生僻字?”

吴教授谦虚地说:“确实如此,所以这个学生基本排除了捏造事实的嫌疑。”然后我花了两天时间,一边查阅经典著作和古代汉语词典,一边逐字逐句地阅读和理解,才真正翻译了这个《绿色生活》。"

批注后,让吴教授没想到的是:“没发现自己打了四页,两千多字。”

要知道,的原文加标点只有755字,吴教授看完之后加了2000多字的注释。

“而且逐字逐句看完之后,经过仔细思考,我们都一致认为这篇文章思维敏捷,不仅回答主题正确,而且文章本身的脉络和思路也非常清晰。可见作者的文采高明,再加上作者对古文的灵活运用,确实为这篇文章增色不少。”

a9f79126b791b755a7ebbb2b043882af.jpg 《绿色生活》作文翻译

经过阅卷组老师的反复讨论,我们最终决定给王云飞打满分《绿色生活》。

也正因为如此,王云飞成为2010年江苏卷唯一的满分作文获得者。

很快,王云飞的《绿色生活》《我希望人类能与自然和谐相处》火了,不仅在高考圈火了,在全国高校也火了。

成绩出来后,王云飞考得不错,但他总是谈论的是谦虚。“江苏高考满分480。虽然本科考了384分,但离顶尖大学还有一段距离。我不敢向晓。”

东南大学作为江苏省的高等学府,享有盛誉。他们很快对这位“古文奇才”产生了好奇,并在王云飞申请东南大学时提前录取了他。

“这是说学霸和东南大学还是两个方向,彼此都是对方的选择。”当王云飞被东南大学录取时,他所有的同学都送来了诚挚的祝福。

84f4e5c60405d8688342ba47d22a2aed.jpg东南大学副校长刘波(左)向王芸发放预录取通知书。

只是没想到《绿色生活》成名后,连北大招生办都注意到了这个小伙子。北大校长对这个“巫师”充满了好奇。他们和中文系的院长、老师商量后,决定破例录取这个“分数有距离,但文言文天赋帮他补上了”的人才。

只有当北大非常重视的录取通知书送到王云飞时,他才拿出自己收到的东南大学的通知书,歉意地说:“谢谢你对我的信任,谢谢中文系对我的宽大处理。只是古文是我的激情所在,却不是我想发展的方向。本人已报考东南大学土木工程,收到通知书。我不能破坏我们之间的协议。”

为了梦想放弃北大,王云飞在梦想道路上取得的成绩令人羡慕。谢绝北大后,王云飞顺利考入东南大学。

很多人不理解他为什么放弃了上北大的机会,更不理解他为什么选择了一个和古代汉语毫无关系的土木工程专业。

4e193482ce885cfc38b97a90a2d6fb17.jpg东南大学土木工程学院

“我们对他的研究关注较少,这篇文章用文言文也看不懂。他高考取得好成绩,我们都很高兴。一开始,我们只是想让他上个好大学。当我们第一次听说东南大学被录取时,我们非常高兴。没想到后来考上了北大。只是云菲不想去。他觉得自己已经答应了东南大学,不能就这么违背协议。”母亲们最希望自己的孩子成功。虽然他们不理解王云飞的选择,但他们理解他,信任他,支持他。

当谈到我们为什么选择土木工程这个与中文无关的专业时,王云飞回答了大家的疑问。

“茅以升教授是我的偶像。他是东南大学土木工程系的创始人。他曾经说过‘土木是工程的脊梁’,这给了我学习的动力和方向。”

b36bfeb1d5b4f5e0ef8dd87065e56dd3.jpg茅以升

其实不难理解,王云飞高中毕业的时候选择了理科,但是在他像《绿色生活》一样以文言文出名之后

此外,王云飞还说:“我小时候的志向是,长大后投身社会,为社会做出我应有的贡献。不是说中文不能让我回报社会,而是土木工程让我觉得更踏实。语文就像一个奇妙的女神,通过神力拯救人民,从泥潭中走出来,而土木就像一个勤奋的年轻人,脚踏实地为祖国添砖加瓦。”

他想脚踏实地,一砖一瓦,他做到了。

进入大学的王云飞丝毫没有懈怠。他还是每天跑在教室和图书馆之间,一有时间就钻研各种专业知识,每次考试成绩总是很好。

127ca9e3ef9f712c3bfcbb10106f8701.jpg王云飞(右)和同事在一起。

就这样,毕业后,王云飞如愿以偿地接受了这份“脚踏实地”的工作,在中建八局有限公司做实习工程师

“实业报国是我报国最放心最贴心的方式。土木工程给了我这个机会,所以我不能放弃。”王云飞对自己的未来充满信心。

23岁时,王云飞获得了他在这个领域的第一个“大奖”:全国工程建设优秀质量管理团队三等奖。虽然是三等奖,但也是全国为数不多的亮星。

不久,王云飞成为中建八局第一建筑公司上海分公司的营销经理。他不是中建八局最优秀、最专业的管理者,但他一定是最年轻的,他最关心的是自我需求,为祖国“造一个产业”。

“学古文让我有了一颗持之以恒的心。我不能浮躁,脚踏实地,按部就班的规划,不厌其烦的改修。我不认为我有多有才华就能被单位任命。我只是觉得自己已经尽了最大努力达到了自己的理想要求,就是不能辜负国家和家人的信任。”

7bcc62b0e706ff2d38d994dc0dc0b61a.jpg王云飞接受采访。

很多人认为,工作之后,王云飞就不那么爱文言文了。当初大热的“文言文”学者一去不复返了。“但是文言文带给我的不仅仅是知识,还有一种平静的心情。”

从2014年到2022年,只是短短的八年时间。王云飞一直在中建八局,——中建八局总承包公司总经理助理,在自己热爱的岗位上小有成就。

他不断上升的工作地位并没有打破他的理想。他一直在自己规划的道路上行进,试图将自己的能力完全展现出来,奉献给国家,他心中最挚爱的存在。

王云飞的故事告诉我们,做点不一样的事,脱离常规和固有观念,不是哗众取宠,而是创新发展。如果王云飞不突破普通的思维模式,敢于在高考作文中写文言文,恐怕我们很难认识这个少年,也很难让他坚持自己的梦想。

22791a99e166cdf19e854ab53943a51f.jpg王云飞

此外,王云飞年轻的名气是他的标签,但这不仅没有成为他“撒娇”、消费、不上进的资本,反而成为他奋发向上,坚持在土木工程方向越走越远,取得越来越多成绩的动力和鼓励。

同时也可以看到,自己喜欢的爱好不一定是人生的发展方向,自己争取的工作也有足够的动力去面对。

王云飞有稳定的生活和工作,我们也应该学习他对待学习、生活和工作的态度,在做出成绩的同时互相鼓励,在相应的道路上上一层楼,成为一股力量。

可能有人会说,“就算他能上北大,就算他以后有这样的成就,如果他上北大,可能造诣更高!”

北大是我们国家大多数学生的梦想殿堂,但正如王云飞所说,他不能毁约。

书在哪里读都一样。外界环境当然会影响我们的学习效果,但更重要的是我们自己的态度和投入。

推荐阅读

女生的G点究竟在哪?没用的知识又增加了…

​在女生的性感地带中,“G点”最神秘,也最令人神往。大家都在不断的探寻它,可是它的神秘就在于只闻其声,不见其踪影。对于啪啪愉快程度来说:成功get到G点,那么离登上云端就近在咫尺了。上世纪40年代,德国医生格拉芬

2026-04-10

小仓由菜休业!

​ 正如标题所说,这几年在韩国超活跃,在SOD STAR排第二的“小仓由菜”,要暂时停止活动!她在社交媒体上给大家解释了原因。原来她计划去海外游学,不过具体地点没说。为了能专心搞学业,这段时间她会暂停所有演出和拍摄

2026-04-10

日本影视界的 “禁忌女王”:黑木瞳的 “大尺度” 从未被超

​在日本影视界,有一位女演员,今年64岁还活跃在一线,演电影、拿大奖,丝毫没有退休的意思。她就是黑木瞳,很多人叫她“禁忌女王”,因为她演过不少看似“大尺度”的作品,却从来没人能超越她的演绎。有人可能觉得,“

2026-04-10

九野ひなの完整成长轨迹! 2025回归后新作火力全开!

​链接九野ひなの完整成长轨迹! 2025回归后新作火力全开!疗愈系G杯的反差大学生魅力九野ひなの2001年5月25日出生于福冈县,身高157公分,三围90-60-88,G罩杯。她2022年9月以MOODYZ专属新人身分AV出道,第一部作品就用现役女大学生

2026-04-10

Gloria Sol:乌克兰超模尤物,SSS颜值

​说起Gloria Sol,常关注国际写真模特圈的老粉,大概率会眼前一亮——这位从乌克兰基辅走出的姑娘,可不是普通的花瓶,而是被圈内人称作“暗黑超模女神”的狠角色,在全球写真圈都拥有不小的名气,哪怕你没听过她的名字,

2026-04-10