欢迎访问查查百度网站,我们将带您了解更多奇闻世界!
微信扫码关注
看新鲜资讯

首页 >奇闻异事

熬夜7天 写了64首高考古诗 整理成42页笔记

奇闻异事 发布日期: 2023-03-13 浏览:

高中语文古诗词默写是每年的必修课,但很多学生总是考不到满分。有同学说文言文太长,难背。我只是考了一两句。之前基础不好,高三第三轮复习,没时间认真背。我该怎么办?

其实虽然每年都考,但也是有重点的。分析近几年的高考试卷,经常考和必考的古诗只有64首,共42页。把这些背下来就够了!就是从高一到高三的课本中提取高频诗词。建议高中生有一个!

文末给出了获取电子版的方法

: 04b927c4e6cd9bd22d7e63d84bf4461d.jpg: 1133a04eca7a7aa2ef5ec933ae40e190.jpg: 97716c1608fee40d1a830fc2214b645a.jpg: dfd2ca91e2b06a209c57c99719de8eb0.jpg: 2bc60b2a6567cce803a0246210a9ae3f.jpg: b8116c15f2b14e9141d0770effc6a2b9.jpg: 6791c5408b9e26a526498a55e6ec50fc.jpg: 04ef7a8f023e27046a251d423d9d589d.jpg: 010.

熬夜7天我把高考语文古诗词默写64篇整理成42页笔记

64高考古诗词1。高考必背的64首古诗和文言文有哪些代表作?

背古诗名句就行了。主要是上下句。

1 《论语》的16个示例

2.《鱼我所欲也》(孟子)

3.生于忧患,死于安乐(孟子)

4.曹刿辩论《左传》

5.邹骥讽刺王琦可教《战国策》。

6.做一个模范(诸葛亮)

7.桃花源(陶渊明)

8.三峡(李道元)

9.马硕(韩愈)

10.陋室明(刘禹锡)

11.小石塘(柳宗元)

12.岳阳楼(范仲淹)

13.醉翁亭(欧阳修)

14.胡艾莲说(周敦颐)

15.还记得夜游承天寺(苏轼)吗

16.寄东阳马(节选)(宋濂)

17.冠罗《诗经》

18.贾健《诗经》

19.看海(曹操)

20.饮酒(陶渊明)

21.辞别都督赴蜀(王波)任职

22.北堡山下的一个停泊处(王湾)

23.成功到达要塞(王伟)

24.听说王长龄走了,搬去龙标窑送这个(李白)

25.很难去(李白)

26.王岳(杜甫)

27.王春(杜甫)

28.茅屋被秋风吹破(杜甫)

29.一曲《白雪歌》送别田书记吴回家()

30.初春,他被任命为水部委员(韩愈)

31.第一次奖励乐天扬州(刘禹锡)

32.看割麦(白居易)

33.钱塘湖春游(白居易)

34.雁门太守行(李贺)

35.赤壁(杜牧)

36.伯秦淮(杜牧)

37.雨夜给北方朋友的一封短信(李商隐)

38.无题(李商隐)

39.遇见桓(李煜)

40.渔父的骄傲(范仲淹)

41.浣溪沙(晏殊)

42.邓飞来凤(王安石)

43.江城子密州狩猎(苏轼)

44.水调歌头(苏轼)

45.游览山西村(陆地游)

46.破阵(辛弃疾)

47.穿越丁洋(文天祥)

48.天净沙秋思(马致远)

49.山羊潼关怀古(张)

50.纪海杂诗(龚自珍)

51.《荀子劝学》(摘录)

52.《逍遥游》(庄子)

53.世说(韩愈)

54.阿房宫赋(杜牧)

55.赤壁赋(苏轼)

55.赤壁赋(苏轼)

57.《离骚》(节选)(屈原)

58.蜀道之难(李白)

59.高登(杜甫)

60.琵琶行(及序)白居易

61.锦瑟(李商隐)

62.于美人(李玉)

63.念奴娇赤壁怀古(苏轼)

64.永遇乐京口顾北亭怀古(辛弃疾)

2.高中古诗词64首。(2)高中部分有14个。1.劝学(节选)——荀子君子曰:学而不足。

绿,取之于蓝,绿即是蓝;冰,水,但比水更冷。木头在绳子里是直的,是轮子,它的曲线在轨距里。

虽然有危机,但那些不再挺身而出的人会让它发生。所以木由绳直,金由锐利,君子博学,日日自救,所以知之明而无过。

一天到晚想着,还不如一会儿就学会了;我尝过了,很期待。不如去爬山看看。登高一招,手臂不加长,看到的人却远远的;随风唤,声不加疾,听者显。

骗马者,不足以善,而致千里;假装成船的人不会游泳,但他不会游泳。君子之命不异,善在事假。

积土成山,风雨繁盛;水滴汇成海洋,龙诞生了;积善成德,神明自得,圣心备。所以,不积跬步,不可行万里路;不积小流,不成江海。

飞跃,不是十步;这是对马旭成功的巨大贡献。坚忍不拔,朽木不可雕也;锲而不舍,金石可镂。

蚯蚓没有喽啰的优势,筋骨强健。他们吃大地,喝黄土地,也是用心的。螃蟹跪六下,捏两下。不是蛇穴没有寄托,也是浮躁。

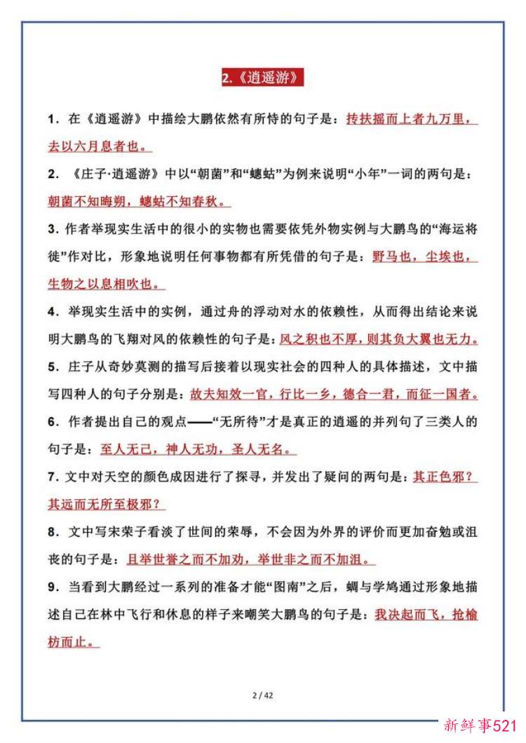
2、逍遥游——庄子北方有一种鱼,名叫鲲。坤那么大,不知其千里;变成一只鸟,它的名字叫彭。

彭的背影在千里之外;愤怒地飞走,它的翅膀像云一样挂在天空。如果是鸟,航运会迁徙到南明。

南鬼,天池也。齐谐者,必咎也。

和合曰:“彭迁南明,水打三千里。上山者九万里,六月去歇。”野马、尘土和生物感兴趣地吹着。

天空是灰色的,它的正色是邪恶的?很远而且一切都极其邪恶?它往下看,如果是,那它已经不在了。而夫水之积不厚,则负舟无力。

洼堂上盖一杯水,芥菜将舟;套杯的话就是胶水,水浅船大。风不厚,其负翼弱。

故九万里,则风在下,则是今日之风;那些背负蓝天而不死的人,然后今天就去南方。蝉和学鸽哈哈大笑,说:“我决心要飞,我的枪会停下来,但没到的时候,我只是控制地面。你怎么看?”适合无知的人,会三餐,肚子还是会如预期;适者百里留粮;适者千里,三月聚粮。

你对第二条虫了解多少?小知识不如大知识,小年不如大年。知道了又怎么了?不知未来,不知春秋。

楚南有鬼,五百岁为春,五百岁为秋;古有大椿,八千岁为春,八千岁为秋:这也是大年。而彭祖久负盛名,人人为马。不难过吗?唐问题之刺也:“穷北有鬼海,天池也。

有一种鱼,宽达千里。不知其修养者,谓之坤。有一鸟,名彭,背如泰山,翼如云垂天,卷角而上者九万里,完全出云负天,然后图南,适为南鬼。

他笑着说:“他怎么了?”我一跃而起,但数下来,在蒿丛间飞翔,这也是飞翔。而他也是的石?”“此小大辩也。

所以,一个懂得做官,行比乡好,德君结合,征国的丈夫,对自己的看法也是一样的。而宋依旧笑道:

而天下之誉而不劝,天下之非而不相恋,靠内外之分,争荣辱之境界,早已不在了。世界上还有无数的其他人。

虽然,还是有树。傅烈子逆风而骑,泠然不错,十天五天,再反。

有福之人不算数。虽然这个免了线,但是还是有事情要做的。

夫以天地之义,抗六气之辩,游无止境,何以为恶?所以说:对一个没有自己的人来说,神人无用,圣人无名。3,老师说——韩愈古的学者必须有老师。

老师,如此传道授业解惑。人不是生来就知道的,谁能没有怀疑?如果你很迷茫,不跟着老师走,那就很迷茫,你永远也不会明白。

在我出生之前,我在我出生之前就学习了道,所以我从道中学习。我出生后,

士大夫家属,称他们的老师为弟子云,聚在一起谈笑风生。一问,他说:“他和当年差不多,方式也差不多。他卑微的地位充满了耻辱,他的官职接近于钦佩。”

喔!很明显老师的路子走了。巫医是技艺高超的乐师,君子不屑一顾。今天,他的智慧遥不可及,奇怪又尴尬!圣人无常师。

孔子师从谭子学、长虹学、石祥学、老聃学。蝎子的弟子没有孔子聪明。

子曰:有三人行,必有一师。所以弟子不必不如老师,老师也不必优于弟子。他们对道教有很好的了解,并专门研究他们的技能。仅此而已。

十七岁的李,擅长古文,六艺皆在知。他不限时间,向鱼雨学习。于佳琪可以走古道,老师说要走。

4、阿房宫赋——杜牧六王毕,四海一家,蜀山吴,阿房出。占地三百余里,与太阳隔绝,北筑骊山,西折,直抵咸阳。

二川溶解,流入宫墙。五步到一楼,十步到一亭;楼道腰背,屋檐高;守住地形,阴谋诡计。

蜂巢里有成千上万的水波。长桥卧波,无云之龙是什么?以后路空了,不怪何鸿?高高低低,不知西方与东方。

唱台暖,春意融融;舞厅寒袖,风雨悲。在一天之中,一个宫殿之间,天气是不均匀的。

妃子,王子和孙子,辞去楼下大厅,来到秦。晚上唱歌,为秦公民。

群星闪耀,化妆镜也开着;绿云点破,梳萧欢也;营养流油腻,肥水弃之;烟斜雾蒙蒙,椒兰也烧。雷霆顿时惊呆了。

3.64篇高中语文必背古诗词和初中部分(40篇)1孔子语录《论语》 2鱼我要《孟子》 3生于忧患, 卒于安乐《孟子》 4曹刿辩《左传》 5邹忌讽刺王琦纳谏《战国策》 6老师诸葛亮7桃花源陶渊明8三峡李道元9杂记(4)韩愈10陋室刘明玉溪11小石塘柳宗元12岳阳楼范仲淹13醉阁欧阳修14胡艾莲说周敦颐15承天寺夜游苏轼。 序(节选)宋濂17关罗《诗经》 18建邺《诗经》 19观海曹操20饮酒陶渊明21送别副知府杜赴赴任博22北堡山下一泊王湾23驻堡使王维24闻王昌龄迁左龙表尧有此言:李白25难走李白26王赋27春望杜甫2830初春,京张,18水部员,韩愈,31赏乐天扬州第一会,刘禹锡,32看割麦,白居易,33钱塘江春游,白居易,34雁门太寿星,李贺,35赤壁,36博秦淮,37雨夜给北方友人的字条,38无题李商隐,39遇李煜,40渔父的得意范仲淹4头苏轼45游山西村陆游46破斗士辛弃疾47过零丁洋文天祥48天荆沙秋思马致远49山坡羊。 潼关怀古张五十纪海杂诗龚自珍高中部分(14首)1。劝学(节选)《荀子》 2。易游(节选)《庄子》3。老师说韩愈4阿房宫杜甫穆5赤壁。)屈原8蜀道难李白9登高杜甫10琵琶行白居易11金商隐12玉梅李煜13念奴娇边怀古苏轼14永遇乐京口亭怀古辛弃疾。

4.高考必背的64篇文章,高中篇有14篇:荀子《诗经》,庄子《劝学》,韩愈《逍遥游》,杜牧《师说》,苏轼《阿房宫赋》,《赤壁赋》,李白0700。白居易《诗经卫风氓》,李商隐《离骚》,李渔《蜀道难》(春花秋月何时了),苏轼《登高》(一去不复返之河),辛弃疾《琵琶行》(千古江山)。

50初中篇:《锦瑟》,孟子《虞美人》,孟子《念奴娇》,《永遇乐》,诸葛亮《孔子语录》,陶谦《鱼我所欲也》,李道元0755-7900。刘禹锡《生于忧患,死于安乐》,柳宗元《左传曹刿论战》,范仲淹《战国策邹忌讽齐王纳谏》,欧阳修《出师表》,周敦颐《桃花源 记》,苏轼《三峡》,宋濂《杂说(四)》,0755。曹操《陋室铭》,陶谦《小石潭记》,王波《岳阳楼记》,王纨《醉翁亭记》,王维《爱莲说》,李白《记承天寺夜游》,杜甫《送东阳马生序(节选)》。岑参《诗经关雎》,韩愈《诗经蒹葭》,刘禹锡《观沧海》,白居易《饮酒》,白居易《送杜少府之任蜀州》,李贺《次 北固山下》,杜牧《使至塞上》,杜牧0750。李商隐《闻王昌龄左迁龙标遥有此寄》,李煜《行路难》,范仲淹《望岳》,晏殊《春望》,王安石《茅屋为秋风所破歌》,苏轼《白雪 歌送武判官归京》,陆游0755。文天祥《早春呈水部张十八员外》,马致远《酬乐天扬州初逢席上见赠》,张《观刈麦》,龚自珍《钱塘湖春行》均有购买。

5.高中必背的64首古诗词有哪些?64篇劝学逍遥行者说,阿房宫得天独厚,红墙富民,登高路难行。琵琶是一个美丽的女孩,念奴娇。赤壁怀古,不遇音乐。顾北馆怀旧,看海,喝酒。辞了都督,往蜀中赴任,在北堡山下泊了一宿。王长龄移到了左边,龙彪遥把这个消息送到了很难走的地方,王跃,王春,还有那间被秋风吹破的小屋。白雪歌。法官在早春返回北京,并向张等18名水利部成员颁发了额外的奖励。乐天扬州第一次见面是在宴会上。再见。麦钱塘湖春游雁门太守行赤壁(杜牧)博秦淮注雨夜对北方友人无题相逢欢(李渔)渔父豪情。秋思(范仲淹饰)浣溪沙(晏殊饰)登上飞来峰江城子。密州去打猎,调歌头(苏轼)访山西村。

一共64篇,没错,云南省是新课标全国卷,我是吉林人也是新课标全国卷。我的回答很准确。求打赏~

6.乞讨:高考古诗词64首(包括初高中所有诗词)听写填空,一,一,关关,在河洲。

美丽贤惠的女人是绅士的好配偶。(《诗经周南官略》)2。了解我的叫我担心,不了解我的叫我想要的。

(《诗经汪锋李蜜》)3。我一天没见你了,就像三秋Xi。(《诗经王葛》)4。如果切了,就像磨了一样。

(《诗经冯伟齐奥》)5。灵动的笑容和美丽的眼睛。(诗经冯伟说人)6。谁说河很宽,一根芦苇挂在上面?

(《诗经冯伟硕人》)7。没有庄稼,没有庄稼,没有庄稼。(《诗经冯伟伐谭》)8。青青的子怡,悠悠在我心中。

(《诗经郑风姬子》)9。所谓伊人在水一方。(《诗经秦风》)10。你怎么不说你没衣服穿,和你儿子穿一样的袍子?

(《诗经》秦风无衣)11。无仪成仙是什么意思?(《诗经》就像风中的老鼠)12。说者无罪,听者被警告。

(《诗经序》)13。山起,风景止。(《诗经》属潇雅车管辖)14。害怕,如坠深渊,如履薄冰。

(《诗经潇雅小言》)15。过去,我去了,还有刘洋伊一;道路泥泞难走,人们又渴又饿。(诗经萧雅蔡威)16。发出声音,请求你友好的声音。

(《诗经潇雅日志》)17。他山之石,可以攻玉。(《诗经潇雅何铭》)18。没有开始,也有结束。

(《诗经》雅)19。风筝在天上飞,鱼在豫园跳。(《诗经》雅干)20。投我桃报李。

(《诗经》典雅内敛)21。路很长,而且是修远,所以我会上下求索。(《楚辞屈李源骚》)22。长吸一口气藏住眼泪,哀悼人们生活的艰辛。

(《楚辞屈李源骚》)23。我也是心善。虽然死了九次,但依然无怨无悔。(《楚辞屈李源骚》)24。整个世界都是浑浊的,只有我一个人。所有人都喝醉了,我独自醒来。

(楚辞屈原渔父)25。我不能改变我的想法,按照习俗,所以我会

(老子)29。如果你在天堂犯了罪,你仍然可以违反它。自己作孽,就活不下去。(尚书)30、满亏,谦益。

(尚书大榭)31。从善到恶。(普通话)32。多行不义必自毙。

(左传)33。辅助车相依为命,唇亡齿寒。(左传)34。如果皮肤不存在,毛发就会附着。

(左传)35。要加罪,何苦辞职?(左传)36。无字之言,不远矣。

(左传)37。居安思危,做好思想准备。(左传)38。人非圣贤孰能无过。怎么了?过了就不好改了。

(左传)39。曲全,废直。(老子)40。知人者智,自知者明。

(老子)41、知足不辱,知其不危。(老子)42、字不美,好话不信。

(老子)43、如果你直截了当,如果你聪明绝顶,如果你据理力争。(老子)44、合抱之木,生于终;九层台,累土起步;千里之行始于足下。

(老子)45。人生的天地之间,如果太早,只是突然。(庄子知北之旅)46。我的生命也是有限的,知识也是有限的。有了极限,就差不多了。

(庄子养生大师)47。言必信,行必有果。(《论语道》)48。当你听到道的时候,你可以在傍晚死去。

(《论语立人》)49。是可忍,孰不可忍。(《论语八篇》)50。敏感好学,不耻下问。

(《论语公冶长》)51。己所不欲,勿施于人。(《论语颜渊》)52。君子谋己,小人谋人。

(《论语卫灵公》)53。人无远虑,必有近忧。(《论语卫灵公》)54。工欲善其事,必先利其器。

(《论语卫灵公》)55。要仁慈,不屈服于你的老师。(《论语卫灵公》)56。没有共同目标,没有共同目标。

(《论语卫灵公》)57。不要对过去提出抗议,但你以后还可以继续追求。(《论语》)58、君子坦荡荡,小人忧心忡忡。

(《论语》)59。三人行,必有一师:择善而从之,不善而改之。(《论语》)60。学而不厌,教而不厌。

(《论语》)61。别生气,别生气,别生气。(《论语》)62。我不是生来就知道的,那么古老,我渴望去寻求。

(《论语》说)63。岁寒,然后知松柏枯。(《论语》)64。知者不惑,仁者不忧,勇者不惧。

(《论语》)65。三军可夺帅,匹夫不可夺志。(《论语》)66。知道就是知道,不知道就是不知道,就是知道。

(《论语为政》)67。学而不思则罔,思而不学则殆。(《论语为政》)68。知者不如善者,善者不如乐者。

(《论语》也)69。一放松,文武之道。(《礼记杂记》)70。独自学习没有朋友是无知的。

(《礼记杂记》)71、玉不拙,非兵器;人家不学也不知道。《礼记》)72。齐声响应,求同精神。

(易经甘)73。仁者见仁,智者见智。(易经上)74。人以群分

(易经上)75。穷则独善其身,达则济世。(孟子致力于此)76。孔子登过东山和卢晓,登过泰山,世界很小。

(孟子致力于此)77。与其没有书,不如相信书。(孟子尽心)78。生于忧患,死于安乐。

(孟子告子)79。你得到的帮助越多,你得到的帮助就越少。(孟子公孙丑)80。天时不如地利,地利不如人和。

(孟子公孙丑)81。人们做错事,然后他们可以做一些事情

高考必备古诗词74首。1.高考必背古诗75首劝学生自由行。老师说,阿房宫赋,赤壁赋,自保赋,离骚,蜀道之难,登高,琵琶,锦瑟,念奴娇的怀古赤壁,雍九里京口的怀古顾北亭,《论语》十二章,鱼与我要之,生于忧患,死于忧患。

又有《关罗》、《贾简》、《观沧海》、《饮酒》(第五首)、《送别杜副都督出蜀,北堡山下泊》等。听说王长龄搬到了龙标窑,很难走(第一),王跃,王春,茅屋被秋风吹破了。一曲《白雪送别田书记吴归家》,初春,已是水部尚书张十八岁。渔翁敖,浣溪沙,登飞来峰,江城子密州猎,水调,游山溪村,破子赠壮语陈同福送之,后渡零洋,天净沙,山坡羊潼关怀古,霁海杂诗

以上是国考高中必备古诗词。建议你买《雁门太守行》。

2.2017高考语文必背74本目录,新课标,高考大纲语文背诵篇(共74篇)

14高中:荀子《赤壁》,庄子《泊秦淮》,韩愈《夜雨寄北》,杜牧《无题》,苏轼《相见欢》,《渔家傲》,李白0755。白居易《浣溪沙》,李商隐《登飞来峰》,李渔《江城 子密州出猎》(春花秋月何时了),苏轼《水调歌头》(一去不复返之河),辛弃疾《游山西村》(千古江山)。

60初中:《破阵子》,12章,《过零丁洋》 (《天净沙秋思》,孟子《山坡羊潼关怀古》,《己亥杂诗》),《高考必背古诗文理解性默写》(虽然有山珍海味)。《劝学》,《逍遥游》,诸葛亮《师说》,陶谦《阿房宫赋》,《赤壁赋》((南朝)陶弘景),《诗经卫风氓》,《离骚》,0755-。李道元《蜀道难》,韩愈《登高》,刘禹锡《琵琶行》,柳宗元《锦瑟》,范仲淹《虞美人》,欧阳修《念奴娇》,周敦颐《永遇乐》,苏轼0700。《论语》,《孟子三章》,曹操《鱼我所欲也》,陶谦《生于忧患,死于安乐》,王波《得道多助,失道寡助》,王万《庄子》,王维《礼记》,《列子》(。李白《左传曹刿论战》、李白《战国策邹忌讽齐王纳谏》、杜甫《出师表》、杜甫《桃花源记》、岑参《答谢中书书》、刘禹锡《木兰辞》、白居易《湖心亭看雪》、白居易《河中石兽》、李贺0755-755李煜《十五从军征》、范仲淹《登幽州台歌》、晏殊《三峡》、王安石《杂说(四)》、苏轼《陋室铭》、陆游《小石潭记》、辛弃疾0755。马致远《岳阳楼记》,张《醉翁亭记》,《爱莲说》(去哪儿看中国),龚自珍《记承天寺夜游》,《送东阳马生序(节选)》(秋瑾)。

3.2017高考语文必背74本目录、新课标、高考大纲(共74本)。高中篇14篇:荀子《诗经关雎》,庄子《诗经蒹葭》,韩愈《观沧海》,杜牧《饮酒》,苏轼《送杜少府之任蜀州》,0750。李白《次北固山下》、杜甫《使至塞上》、白居易《黄鹤楼》、李商隐《闻王昌龄左迁龙标遥有此寄》、李渔《行路难》(春天的秋月是什么时候)、苏轼《望岳》(不归之河)、辛弃疾0755。

60初中:《春望》,12章,《茅屋为秋风所破歌》 (《卖炭翁》,孟子《白雪歌送武判官归京》,《酬乐天扬州初逢席上见赠》),《观刈麦》(虽然有山珍海味)。《钱塘湖春行》,《雁门太守行》,诸葛亮《赤壁》,陶谦《泊秦淮》,《夜雨寄北》((南朝)陶弘景),《无题》,《相见欢》,0755-。李道元《渔家傲》,韩愈《浣溪沙》,刘禹锡《登飞来峰》,柳宗元《江城子密州出猎》,范仲淹《水调歌头》,欧阳修《游山西村》,周敦颐《破阵子》,苏轼0700。《过零丁洋》,《天净沙秋思》,曹操《山坡羊潼关怀古》,陶谦《南乡子》,王波《己亥杂诗》,王万《满江红》,王维《劝学》,《逍遥游》(。李白《师说》、李白《阿房宫赋》、杜甫《赤壁赋》、杜甫《诗经卫风氓》、岑参《离骚》、刘禹锡《蜀道难》、白居易《登高》、白居易《琵琶行》、李贺0755-755李煜《锦瑟》、范仲淹《虞美人》、晏殊《念奴娇》、王安石《永遇乐》、苏轼《论语》、陆游《孟子三章》、辛弃疾0755。马致远《鱼我所欲也》,张《生于忧患,死于安乐》,《得道多助,失道寡助》(去哪儿看中国),龚自珍《庄子》,《礼记》(秋瑾)。

4.高中必背古诗词72首(bai10),可选必修(du10),选修(12),《列子》,第八章志《左传曹刿论战》 《战国策邹忌讽齐王纳谏》 《出师表》李斯《桃花源记》王羲之《答谢中书书》。苏辙古代文论摘录《木兰辞》 《湖心亭看雪》 《河中石兽》钟嵘《十五从军征》白居易《登幽州台歌》郑燮《三峡》王国维诗集(40首)《杂说(四)》-《陋室铭》。-79000屈原《小石潭记》 《岳阳楼记》 《醉翁亭记》曹操《爱莲说》《记承天寺夜游》鲍照《送东阳马生序(节选)》张《诗经关雎》王维《诗经蒹葭》。79000李白《观沧海》高适《饮酒》杜甫《送杜少府之任蜀州》杜甫《次北固山下》白居易《使至塞上》李贺《黄鹤楼》文0755。9000李渔《闻王昌龄左迁龙标遥有此寄》王安石《行路难》苏轼《望岳》陆游《春望》张孝祥《茅屋为秋风所破歌》辛弃疾《卖炭翁》王攀。

5.2019高考必背古诗词和文章如下

目前,教学大纲没有改变:

高中课程标准必背14篇

1说服学习

2逍遥游

3师说

4阿房宫赋

5赤壁赋

6芒

7离骚

8蜀道难

9高登

10琵琶线

11金色

12于美人

13念奴娇赤壁怀古

14永遇乐京口顾北馆怀旧

初中课标必背50篇。

1 《白雪歌送武判官归京》十个例子

鱼是我想要的。

生于忧患,死于安乐。

4曹刿辩论

5邹忌讽刺王琦不才。

6型号

7桃花源

8三峡

9马硕

10陋室碑文

11小石塘纪

12岳阳楼

13醉翁亭

14胡艾莲说

承天寺15夜游

16送东阳马

17关洛

18贾健

19看海

20喝酒(5)

二十一日辞别都督,往蜀中赴任

22号北堡山下的一个停泊处

23把它塞住

24听说王长龄搬到了龙标窑,送来了这个。

25很难走(1)

26王越

27王春

秋风吹破了小屋。

29一曲白雪送别田书记吴回家

30早春,他成为了水利部的一员。

31赏扬州初会见。

32看割麦

33钱塘湖春游

雁门太守行34号

赤壁35号

36博秦淮

37雨夜给北方朋友的一封短信

38无标题

39项建环

40渔父敖

41浣溪沙

42邓飞来凤

43江城子去密州打猎

44水调歌头

45游山西村

46碎儿,把强字给陈同福送去。

47郭杨

48天京沙秋思

49山坡地羊潼关怀旧

纪海杂诗50首

6.有64首古诗是高中必背的。他们在关洛、简甲、观海、饮酒,欢送副都督杜动身前往蜀中赴任,听说王长龄搬到了龙标窑,就派人送来了这一消息,说是到了要塞北堡山下的一个泊地,很难走,茅五、宋白等在雪地里欢送田书记吴回家。详情请见下文。

标题1。关雎(《诗经周南》)

关鹤鸣的鱼鹰,伴着小河的小洲。美丽贤惠的女人是绅士的好配偶。

混合荇菜,从左到右打捞吧。美丽贤惠的女子醒来追求她。

追求得不到,白天黑夜总会想念她。你悠闲,辗转反侧。

混合荇菜,从左往右挑吧。美丽贤惠的女人带着一对夫妇和一对夫妇来到她身边。

荇菜,从左往右拉吧。美丽贤惠的女人敲钟取悦她。

标题二,贾简(《诗经秦风》)

白露是霜。所谓伊人在水一方。

从中来回追查,路又堵又长。从它游回来,在水中间。

时间久了,千年未变。所谓伊人在水。

从中来回追查,路堵了,断了。从里面游回来,在水里游。

贾蔡,太平盛世未过。所谓伊人在水。

回去跟着走,路堵了右拐。从里面游回来,在水里游。

标题三,看海(曹操)

东岸登上碣石山看茫茫大海。大海如此广阔无垠,岛屿高高耸立在海面上。树木和百草枯草,非常茂盛,秋风吹得树木发出悲伤的声音,大海正在涌动巨浪。太阳和月亮的运行似乎来自浩瀚的海洋。日月之旅,若出其不意;韩是才华横溢的明星,若出其不意。幸运的是,甚至!满怀抱负地歌唱。

标题4。饮酒(陶渊明)

盖房子是人情,没有车马。问你能做什么?心远非以自我为中心。

采菊东篱下,悠然见南山。山越来越好了,鸟也回来了。

这话有道理,我都忘了想说什么了。

五、辞别都督赴蜀(王波)任职

隔着三秦之墙,隔着一层雾,隔着一条河。我们悲伤地告别,我们两个官员走向相反的方向。

毕竟,世界只是一个小小的地方。你为什么要徘徊在岔路口,像一个心碎的孩子一样擦着眼睛?

标题6。北堡山下的一个停泊处(王湾)

在蓝山下,我和我的船沿着绿水蜿蜒前行。直到退潮时河岸变宽,没有风吹动我孤独的帆。

.夜晚让位于太阳的海洋,旧的一年融化在清新中。我终于可以派遣我的信使,野鹅,归巢洛阳。

标题7,登顶(王伟)

骑着自行车去参观边关,路过居延县。蓬蓬也飘出了韩,北去的大雁也飞上了天空。

茫茫大漠孤烟,黄河落日圆。到了小关隘的位置,偶遇间谍等着骑士,告诉我窦虎已在燕。

标题8。听说王昌龄搬到左边的龙标窑,送了这个(李白)

在容易的容易的秋天之后,布谷鸟钟,我听见你经过五条溪流。

我把悲伤的思念托付给月亮,希望陪你到夜郎的西边。

标题9。很难去(李白)

纯酒成本,为金杯,一万铜钱一个酒壶,甄惭愧一万块钱。

我把食物棒和杯子扔在一边,我不能吃也不能喝,我拔出我的匕首,我徒劳地窥视四个方向。

我要渡过黄河,但是冰会堵住渡口,太行山会被雪覆盖。

我会坐在一根鱼竿上,慵懒地靠在小溪边,但我突然梦想驾着一艘船,向着太阳航行。

旅行是艰难的旅行是艰难的不要误入歧途!今天去哪里。

总有一天,我会乘风破浪,扬起云帆,横渡大海。

第十题,王岳(杜甫)

泰山是多么雄伟的景色啊!一望无际的绿色横跨齐鲁两地.神奇的自然汇聚成千上万的美丽,南方的山脉北方的清晨和黄昏之间的分离。

层层白云,荡涤胸前沟壑;扁扁的小鸟,飞进了眼眶。

如何解决自己的后顾之忧?只有杜康。青青是你的衣领,YY是我的思念。

但是为了你,我已经深思熟虑了。一群鹿,哟,在那叶原吃了艾蒿。

我有一批好客人,弹琴,弹琴。清如明月,何时能忘?烦恼由此而来,无法断绝。

越奇怪越没用。谈之,忆旧恩。

月上星少,乌鸫南飞。绕着树转三圈,能靠什么树枝?山永远不会太高,海永远不会太深。

周公吐食,天下归心。6长歌在绿园,朝露等太阳。

春天让大地充满了希望,万物呈现出一派繁荣景象。常常害怕寒冷的秋天来临时,叶儿的树黄了,百味草也枯萎了。

河流奔向大海奔向大海,什么时候才能回到西方?少壮不努力,老大徒伤悲。7白马篇曹植白马饰金镣铐,连西北驰骋。

请问,谁是家人?你是个游骑兵。年轻人去乡镇,在沙漠里提高嗓门。

我过去的弓很好,但我的箭参差不齐。若控弦断左,则右发毁月枝。

举手捉苍蝇,弯腰铺马蹄铁。比猴子和猿聪明,像豹子一样勇敢。

边城里有很多警察,路虎的人数也有所移动。羽从北来,马爬堤。

龙驱至匈奴,左为鲜卑。在刀刃上放弃生命,你的生命就安全了?父母都不管,怎么能说孩子和老婆的事呢?一个著名的人是一个坚强的人,他不能自私。

舍生忘国难,忽感生死。深山中的一个秋夜,王维,雨后空山,立于秋夜。

皎洁的月亮从缝隙中洒下清亮的光线,将喷泉清在岩石上。竹林铿锵,洗衣女归来,荷叶轻摇欲上轻舟。

春天的春天不妨让它休息一下,秋天的太阳可以在山丘上停留很久。9归园,陶渊明无适韵,性爱秋山。

我溜进了仕途网,已经离开赛场十几年了。笼中的鸟常常依恋过去的森林,池里的鱼向往过去的深渊。

我想在Minamino开荒,保持我对田野的谦卑。房子周围是十亩左右的土地,茅草屋的茅草屋。

柳树掩映屋檐,桃树掩映院前李烈曼。邻村的邻村隐约可见,村里飘着袅袅炊烟。

巷子里几声狗吠,桑树被公鸡叫了一声。院子里没有灰尘杂物,安静的房间里有些舒适和悠闲。

在笼子里呆久了,就会回归自然。10石头城刘禹锡山被故国环绕,潮空寂寥。

淮河东岸,古寒月,子夜,窥旧皇宫。11华清宫后,杜牧长安回首绣堆,山顶开千遍。

一骑到烟和烟滚滚的微笑,没有人知道,南方送来的新鲜水果荔枝。12书怒陆游年轻时就知道天下难容,中原如山。

楼里晚上下雪!铁马秋风散。塞在长城上,许下空洞的诺言,镜中的鬓角早已褪色。

先实名,一千年谁比!于美人李宇春的秋月是什么时候?你对过去了解多少?小楼昨夜又东风,故国不堪回首月明。

雕花栅栏和玉砖应该还存在,但朱妍改变了它们。你能有多少悲伤?就像一条向东流的河流。

14榆林岭刘墉寒凄,长汀已晚,阵雨始歇。在京都城外设送别,却没有喝酒的心情,恋恋不舍地离开,船上的人一直催促着出发。

手牵着手看着对方,泪水在眼眶里打转,直到最后没有言语,千言万语哽在喉咙里说不出来。想起这次回到南方,这段旅程是另一种方式,千里之外,一片迷蒙,夜空的夜雾是一种博

从这个角度来说,王者封面很尴尬!(《酬乐天扬州初逢席上见赠》) 6.一批能刺我脸的官员、官员,有赏;写信劝诫我的人,中间必有赏赐;能诋毁市院,听到我耳朵的人,有赏。(《观刈麦》) 7.一个从未在外打拼,却从未应门的至亲,孤军奋战,形影不离。

(石米《钱塘湖春行》) 8。但是刘日快死了,他有生命危险。我没有祖母,没有今天;祖母没有大臣,她的岁月没有尽头。

母子二人,更是相依为命,不能浪费。(石米《雁门太守行》) 9。我出生的时候,是第一个死的。

对狗和马的恐惧让我不知所措,我要向它致敬。(石米《赤壁》) 10。卫诗九月,骑士团属于三秋。

水尽寒池清,烟凝山紫。(王波《泊秦淮》)。层绿,天沉;飞阁满血,下无陆。

(王波《夜雨寄北》)。钟鸣石鼎的家歪倒在地上;葛船迷津,青鸟黄龙。(王波《无题》) 13。云销雨霁,五彩分明。

晚霞孤鸭共飞,秋水同天一色。(王波《相见欢》) 14。渔舟唱晚,使栗鹏海岸穷;严阵被寒冷惊呆了,声音震破了衡阳的蒲。

(王波《渔家傲》) 15。古代学者必有老师。老师,如此传道授业解惑。

(韩愈《浣溪沙》) 16。所以没有什么贵的便宜的,没有什么长的少的,道的存在也是老师的存在。(韩愈《登飞来峰》) 17。不知道句子,听不懂,或者是老师,或者是心不在焉。小学没见过。

(韩愈《江城子密州出猎》) 18。子曰:有三人行,必有一师。所以弟子不必不如老师,老师也不必优于弟子。他们对道教有很好的了解,并专门研究他们的技能。仅此而已。

((韩愈《水调歌头》) 19。所以我有一声叹息。古人的天地观、山川观、草木观、虫鱼鸟兽观,往往有所收获,无一例外地寻求思考的深度。

(王安石《游山西村》) 20。如果你离得近,你会有很多游客;风险离得远,来的少。然而,稀奇古怪、波澜壮阔、超凡脱俗的世界观往往在于远方,而人所欠缺的却是困难,所以有志者事竟成。

(王安石《破阵子》) 21。但是,实力够了,人可以尴尬,但自身有遗憾;那些做不到我想要的人可以无怨无悔,那么谁又能嘲笑他们呢?(王安石《过零丁洋》) 22。鱼雨是一个仆人的纪念碑,他不存在与悲伤的丈夫的古书。后人所传者,不能名,何得道?所以,学者不深入思考,是无法慎重对待的。(王安石《天净沙秋思》) 23。徐来是清风,水波静。

举杯向同伴祝酒,背诵与月亮有关的文章,歌颂篇章。(苏轼《山坡羊潼关怀古》) 24。白露过江,水遇天。

让小船漂浮在茫无边际的江面上,越过浩瀚无垠的江面。(苏轼《南乡子》) 25。

它的声音充满了怨恨、渴望、哭泣和抱怨,余音绕梁,不绝于耳。能让神龙在深谷起舞,能让孤舟上的寡妇听得落泪。

(苏轼《己亥杂诗》) 26。齐芳破荆州,下到江陵,顺流而下,东行千里,旌旗遮天,醉江流,横写诗,成就了天下英雄。现在,他在哪里?(苏轼《满江红》) 27。送蜉蝣上天入地,沧海一粟。哀悼我生命中的一刻,赞叹长江的无限。

与飞仙同飞,抱明月,终长。(苏轼《老子》) 28。盖必从其自身变化看之,则天地不能在一瞬间;如果从它不变的角度来看,那么物我无穷,但又何必羡慕呢?(苏轼《逍遥游》) 29。走悬崖的另一边才能回关。

没看到复关,我哭了。看到复关,我充满了欢声笑语。

(《dao庄子回》) 30.三岁做女人累死人。彻夜不眠,必有王朝。

(《谏逐客书》) 31.在比赛中

但是为了你,我已经深思熟虑了。(曹操《兰答亭集序》) 35。月明星稀,乌鸫南飞,绕树三圈。我们能依靠什么?山永远不会太高,海永远不会太深。

周公吐食,天下归心。(曹操《滕王阁序》) 36。无适韵,自然爱秋山。

我溜进了仕途网,已经离开赛场十几年了。笼中的鸟常常依恋过去的森林,池里的鱼向往过去的深渊。

(陶谦《黄冈竹楼记》)。房屋清净杂,虚室有闲。长期被困在没有自由的笼子里,我今天终于回到了森林。

(陶谦《上枢密韩太尉书》) 38。雨后的空山,站在秋天的傍晚。皎洁的月亮从缝隙中洒下清亮的光线,将喷泉清在岩石上。

(王伟《毛诗序》) 39。虽然碉楼隘口坚固而险峻,一人守卫,万人敌不过。(李白《典论论文》)。

40.在一条通往天堂的直线上,它的峰顶进入天堂,顶上五座圣峰,并投下穿过中国的阴影。屋顶是18000英尺,就在这一点上,开始转向东南。

(李白《诗品序》) 41。哦,我怎么能对那些地位高、身居要职的人卑躬屈膝呢?他们从来不愿意被人看到一张真诚的脸!(李白《与元九书》) 42

.君不见黄河之水天上来,奔流到海不复回。(李白《将进酒》) 43.人生得意须尽欢,莫使金樽空对月。

天生我材必有用,千金散尽还复来。(李白《将进酒》) 44.与君歌一曲,请君为我倾耳听。

钟鼓馔玉不足贵,但愿长醉不复醒。古来圣贤皆。

推荐阅读

一直用手拉、在阴茎上悬挂重物,这些偏方到底能不能增长?

​关于阴茎增大的偏方,坊间流传非常多,但从医学与科学的角度来看,绝大多数的偏方不仅无效,甚至具有高度风险。以下跟大家分享整理常见的偏方及其背后的科学真相:1. 各类壮阳药膳/补品透过吃鞭补鞭、草药(如淫羊藿、玛

2026-03-12

看色情片会使大脑萎缩?

​关于「大脑萎缩」这个说法,科学界目前的观察结果比简单的「会」或「不会」要复杂一些。根据目前的神经影像学研究(例如德国马克斯·普朗克研究所的一项著名研究),频繁观看色情片的人,大脑中的纹状体(Striatum)体积

2026-03-12

前戏别只会乱摸?试试这6个让她上瘾的技巧!

​【前戏别只会乱摸?试试这6个让她上瘾的技巧!】正如人们已经知道的那样,前戏非常重要。丰富的前戏不仅可以让双方放松、愉悦心情,更可以持续积累快感,快速实现糕潮。那么,前戏应该注意哪些呢?今天就简单为大家讲

2026-03-12

既然女人漂亮身材好又贤惠,可男人为什么还要出轨?

​我有个男同事,大家都喊他王哥。关于老婆非常漂亮、身材又好、还聪明能干,性格开朗。而这个王哥,明明老婆很漂亮 却经常出轨,我很是不满。有一次在酒桌上我故意问他,为什么有些人老婆那么漂亮,还会出轨?王哥也是

2026-03-12

已婚瑜伽女教练的担忧

​春节回来初九,约了一下之前见过一面但没有肢体接触的瑜伽教练,春节前在灵魂软件上约着见了一面。见面后继续聊说有机会可以跟她做爱,春节回来她心情不好,说想抱抱,但是时间不多,只能约在车里。到车里亲热一下,

2026-03-12