微信扫码关注我国研究团队发现减肥新方法
我国研究团队发现减肥新方法,根据世界卫生组织的数据,1975年以来,世界肥胖人数已增长近三倍。肥胖已经成为迫切需要解决的公共卫生问题。我国研究团队发现减肥新方法。
我国研究团队发现减肥新方法1 减肥,是人类难题,也是世界话题。国际顶级期刊《细胞》(cell)杂志3月4日在线刊发中国科学家最新相关成果,并将其选为封面文章。
解放日报·上观新闻记者5日获悉,此次华东师范大学科研团队在肥胖与代谢性疾病领域获重要突破,发现人类的米色脂肪(beige fat)通过局部热疗激活产热,可大大减轻肥胖症状并改善代谢紊乱。

【白色脂肪,棕色转化】
众所周知,脂肪也分不同类型。包括人类和小鼠在内的哺乳动物,就有白、棕、米色三种不同功能的脂肪。白色脂肪负责储存多余的热能,棕色脂肪是可燃烧脂肪,能转变为热量。
而米色脂肪是一类最新发现的脂肪,其静息时表现出白色脂肪的特质,而在寒冷或β肾上腺素激活等情况下,便具有棕色化潜力,能促进产热和能量消耗。成年人的颈部两侧、背部上侧、锁骨附近和脊柱周围,分布有米色脂肪,具有感应寒冷并增强糖吸收和代谢的作用。
有意思的是,在cell封面论文的设计图上,封面创意选取了pheonix故事,也就是希腊神话中“不死鸟”凤凰涅盘的传说。意味着白色脂肪(white fat)经历热疗后,发生棕色化转变(browning),迸发出能量,为人类带来健康。
华东师大生命科学学院肥胖与代谢性疾病课题组马欣然、徐凌燕研究员,联合上海交通大学附属第六人民医院代谢病遗传学课题组胡承教授,以及华东师大生命科学学院生物质纳米材料课题组张强研究员通过联合研究发现,除寒冷刺激,米色脂肪可通过热休克转录因子1感应局部温和热效应并激活产热,安全有效地抵抗和治疗肥胖,并改善胰岛素抵抗和肝脏脂质沉积等代谢紊乱问题。

李雨博士后(左一)、徐凌燕研究员(左二)、马欣然研究员(右二)和王冬梅副研究员(右一)在实验室
此外,团队首次在基因组层面发现hsf1-a2b1转录轴,进一步完善了hsf1代谢调控网络。在对万余人的临床研究后,团队明确了hsf1与代谢性状的关联性,从而为干预肥胖提供了新靶标和新策略。
“这项工作发现通过局部热疗可以精准激活米色脂肪中hsf1信号通路,促进产热,且并不影响交感神经系统或免疫系统,”中国工程院院士、瑞金医院宁光评价说,“该方法在减肥上的便捷性、安全性及有效性,可能成为未来肥胖治疗新靶标,也可能由此发展出相关可穿戴设备,建立抵御代谢慢病的新生活方式。”

【局部热疗,安全减肥】
作为一种治疗手段,热疗法古已有之。我国中医早已使用药物熏蒸、艾灸、火罐等方法治疗疾病,热疗技术更是具有广泛的临床应用。近年来,热疗法包括桑拿、热瑜伽、热水浴也已被证明可以在一定程度上改善代谢。然而,全身的热疗可能会增加神经系统与心血管疾病风险,尚不清楚米色脂肪是否参与热疗代谢。
事实上,米色脂肪组织不仅能控制机体产热和能量的消耗,也能改善机体糖脂代谢,并通过响应环境信号,改变组织大小及代谢功能,显示出巨大的可塑性,是防治肥胖与代谢性疾病的直接和重要的组织靶点。
专家表示,冷刺激或β肾上腺素受体激动剂是激活米色脂肪的有效方法,但这些方法在人体中作用有限,并且可能具有潜在的副作用,危害身体健康。因此,迫切需要发现新靶点和新策略,以安全有效的方式激活米色脂肪对抗肥胖。

基于前期研究成果,课题组团队聚焦米色脂肪,联合张强研究员,采用米色脂肪注射基于聚多巴胺纳米颗粒构筑的光热水凝胶,通过红外光照射,实现米色脂肪在温和温度下,即41±0.5摄氏度条件下,高效的局部热疗。
并且,研究人员证实了长期局部温和温度热疗可在不影响中枢交感神经系统和免疫系统的情况下,以hsf1依赖的方式抵抗和治疗肥胖,改善胰岛素敏感性和肝脏脂质沉积,并且不产生明显的副作用,说明局部热疗是一种安全的减肥方式。
中国工程院院士、上海六院贾伟平评价表示,该研究创新性地发现米色脂肪可以通过hsf1感应局部温和热效应并激活产热,安全有效地改善肥胖和胰岛素抵抗等多种代谢紊乱,为后续临床药物研发和精准治疗奠定了重要的研究基础。
我国研究团队发现减肥新方法2 肥胖是是糖尿病、高血压、高血脂、脂肪肝、心血管疾病和某些癌症等疾病的重大风险因素,严重危害人类健康。根据世界卫生组织的数据,1975年以来,世界肥胖人数已增长近三倍。而在中国,成年人群的肥胖率超过16%,肥胖已经成为迫切需要解决的公共卫生问题。
近年来,脂肪棕色化受到了研究者的'广泛关注。这个过程能促进产热和能量消耗、改善机体糖脂代谢,因此成为治疗肥胖的潜在途径。
新发现的米色脂肪(beige fat)就与这一过程密切相关。这类脂肪在静息时表现出白色脂肪的特质,但在寒冷或β肾上腺素受体激动剂的刺激下,表现出棕色化潜力。成年人肩胛骨附近也分布有米色脂肪,因此是防治肥胖与代谢性疾病的重要组织靶点。

尽管冷刺激或β肾上腺素受体激动剂是激活米色脂肪的有效方法,但这些方法在人体中作用有限,并且可能会导致心血管疾病等潜在的副作用,危害身体健康。因此,科学家需要找到新靶点和新策略,以安全有效的方式激活米色脂肪、对抗肥胖。
在一项发表于《细胞》杂志的最新研究中,华东师范大学生命科学学院马欣然研究员、徐凌燕研究员携手上海交通大学附属第六人民医院胡承教授与华东师范大学生命科学学院张强研究员,报道了米色脂肪局部热疗激活产热,减轻肥胖并改善代谢紊乱的作用和分子机制。同时该论文被选为《细胞》的封面故事,将于3月17日正式刊出。
“代谢性疾病治疗中采用药物的靶向治疗,常常由于药物开发的难度、脱靶效应和潜在副作用等而面临困难。这项研究的结论提示我们,局部热疗治疗肥胖和代谢病可能具有操作简便、副作用小、效果明显等优点。” 马欣然研究员点评道。
在前期研究中,马欣然/徐凌燕团队发现,热休克转录因子1(HSF1)在米色脂肪和骨骼肌中可激活线粒体关键基因Pgc1α及其下游代谢程序,而利用雷公藤红素激活HSF1,能够促进小鼠能量代谢、增强代谢组织线粒体功能,实现改善肥胖及糖脂稳态的目标。

不过同样有研究指出,在HSF1之外,雷公藤红素还可能作用于其他靶点。因此,找到新的靶向性策略来有效激活脂肪中的HSF1,成为了研究的关键。
鉴于HSF1在热激下被激活的特性,研究人员将目光转向了热疗法。作为一种治疗手段,热疗法古已有之。中国古人早已使用药物熏蒸、艾炙、火罐等方法治疗疾病,热疗技术更是具有广泛的临床应用。
近年来,桑拿、热瑜伽、热水浴等热疗法也已被证明能在一定程度上改善代谢。然而,全身的热疗可能会增加神经系统与心血管疾病风险,并且尚不清楚米色脂肪是否参与热疗带来的代谢获益。
因此,马欣然/徐凌燕团队联合张强研究员,决定通过局部热疗来安全、有效地激活米色脂肪。为此,研究团队注射了由聚多巴胺纳米颗粒构成的光热水凝胶。这种水凝胶受到红外光照射时,能按照目标温度精准升温,从而实现米色脂肪在温和温度下(41±0.5℃)高效的局部热疗。
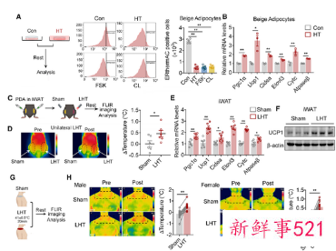
随后,研究团队检验了局部热疗对脂肪组织及整体代谢的影响。他们发现,局部热疗不仅促进体外培养的米色脂肪细胞产热,在小鼠和人体中的局部热疗也足以激活脂肪组织产热。

这项研究还证实了局部热疗用于减肥的安全性和长期有效性。他们发现,长期局部温和温度的热疗可在不影响中枢交感神经系统和免疫系统的情况下,抵抗和治疗肥胖、改善胰岛素敏感性和肝脏脂质沉积,并且不产生明显的副作用。
接下来,研究团队进一步探索、完善了HSF1代谢调控网络。利用染色质免疫共沉淀测序(ChIP-Seq)技术,作者在全基因组范围内筛查了米色脂肪中HSF1直接调控的靶基因,并将焦点锁定为HSF1的下游分子:异质性胞核核糖核蛋白A2B1。随后他们在小鼠体内分别过表达和敲减A2B1,验证了HSF1正是通过促进A2B1转录发挥调控作用。
进一步的体外研究表明,A2B1通过维持脂肪组织中的多个关键代谢基因的mRNA稳定性,促进白色脂肪棕色化和能量代谢。这些结果证实了局部热疗通过激活HSF1,促进A2B1转录,维持关键代谢基因mRNA的稳定性,促进米色脂肪棕色化,改善肥胖及代谢稳态。

最后,为了评估HSF1与人类代谢性状的关联性,马欣然/徐凌燕课题组联合胡承教授,通过万余人的基因组变异分析,发现HSF1突变体p.Pro365Thr与人群中多种代谢性状的改善关联,如较低的BMI、血清甘油三酯水平、胰岛素敏感性等。
并且这一功能性突变能够在细胞和小鼠中促进A2B1的表达,说明HSF1在人类代谢中也发挥着重要作用,靶向HSF1-A2B1的治疗方法将具有重要临床意义。
总的来说,该研究创新性地发现除了寒冷刺激,米色脂肪可以通过HSF1感应局部温和热效应并激活产热,安全有效地抵抗和治疗肥胖,并改善胰岛素抵抗和肝脏脂质沉积等代谢紊乱。
此外,该研究首次在基因组层面发现HSF1-A2B1转录轴,进一步完善了HSF1代谢调控网络;并在上万人群的研究中明确了HSF1与代谢性状的关联性,从而为干预肥胖提供了新靶标和新策略。马欣然研究员表示,未来研究团队将计划合作开发相关可穿戴设备,在代谢病人群中开展长期实验,以明确局部热疗的代谢获益效果。
我国研究团队发现减肥新方法3 北京时间2022年3月5日,华东师范大学生命科学学院马欣然、徐凌燕研究员携手上海交通大学附属第六人民医院胡承教授与华东师范大学生命科学学院张强研究员,在Cell杂志上发表了题为“Local Hyperthermia Therapy Induces Browning of White Fat and Treats Obesity”的论文。
该研究报道了米色脂肪局部热疗可通过HSF1-A2b1转录轴激活产热,减轻肥胖并改善代谢紊乱的作用和分子机制。
同时该论文被选为Cell的封面故事(Cover Story),将于3月17日正式刊出。

Cell 3月刊封面论文设计图:局部热疗促进白色脂肪棕色化,改善代谢健康。封面创意取自Pheonix故事(希腊神话的不死鸟和郭沫若先生笔下的凤凰涅盘传说)。白色脂肪(White fat)经历热疗(Hyperthermia)后发生棕色化转变(Browning),迸发出能量(Pheonix),为人类带来健康。
HSF1是经典的热休克转录因子,传统上被认为在热激等多种应激条件下转录激活分子伴侣HSPs表达,维持细胞内蛋白质稳态。
近年来发现HSF1具有更广泛的生理功能及调控靶基因。马欣然/徐凌燕团队在前期研究中发现HSF1在米色脂肪和骨骼肌中可激活线粒体关键基因Pgc1α及其下游代谢程序,并且利用雷公藤红素Celastrol激活HSF1促进小鼠能量代谢,增强代谢组织线粒体功能并改善肥胖及糖脂稳态(Ma et al., Cell Metabolism, 2015; Xu et al., Cell Death Dis, 2016)。
然而有研究表明Celastrol的靶点可能并不只限于HSF1,例如Celastrol可能会作用于中枢影响食欲,以及在肝脏中清除损伤线粒体、抑制炎症。因此,找到新的靶向性策略有效激活脂肪中HSF1成为了研究关键。
鉴于HSF1在热激下被激活的特性,研究人员将目光转向了热疗法。作为一种治疗手段,热疗法古已有之。我国中医早已使用药物熏蒸、艾炙、火罐等方法治疗疾病,热疗技术更是具有广泛的临床应用。

近年来,热疗法包括桑拿、热瑜伽、热水浴也已被证明可以在一定程度上改善代谢。然而,全身的热疗可能会增加神经系统与心血管疾病风险,且尚不清楚米色脂肪是否参与热疗带来的代谢获益。
基于前期研究成果,马欣然/徐凌燕团队聚焦米色脂肪,联合张强研究员,采用米色脂肪注射基于聚多巴胺纳米颗粒构筑的光热水凝胶,通过红外光照射,实现米色脂肪在温和温度下(41±0.5oC)高效的局部热疗。
通过温敏荧光染料、红外热成像技术,及HSF1脂肪特异性敲除小鼠,测试了米色脂肪局部热疗对脂肪组织及整体代谢的影响,发现局部热疗不仅促进体外培养的米色脂肪细胞产热,在小鼠和人类中局部热疗也足以激活脂肪组织产热。+
并且,研究人员证实了长期局部温和温度热疗可在不影响中枢交感神经系统和免疫系统的情况下,以HSF1依赖的方式抵抗和治疗肥胖,改善胰岛素敏感性和肝脏脂质沉积,并且不产生明显的副作用,说明局部热疗是一种安全的减肥方式。
并且通过AAV腺相关病毒介导米色脂肪特异性过表达激活型HSF1也能起到同样的减肥和改善代谢紊乱的效果。此外,该疗法不仅可以预防和抵抗肥胖,同样可以对重度肥胖小鼠起到治疗作用。

接下来,为进一步探索和完善HSF1代谢调控网络,研究人员利用ChIP-Seq技术,在全基因组范围内筛查了米色脂肪中HSF1直接调控的靶基因,发现HSF1可能通过促进下游分子HNRPA2B1 (A2B1) 转录发挥调控作用,并利用AAV腺相关病毒介导的米色脂肪特异性过表达/敲减A2B1小鼠及A2B1敲除小鼠进行了验证。
体外进一步的机制研究表明A2B1通过维持脂肪组织中关键代谢基因Pgc1α、Ucp1、Elovl3、Cytc等mRNA稳定性促进白色脂肪棕色化和能量代谢。这些结果证实了局部热疗通过激活HSF1,促进A2b1转录,维持关键代谢基因mRNA的稳定性,促进米色脂肪棕色化,改善肥胖及代谢稳态。
结合该团队之前的研究结果(Cell Metabolism, 2015),提示HSF1可以对线粒体和产热关键基因Pgc1α等进行转录和转录后双重调控,从而深化和完善了HSF1的代谢调控网络。
最后,为了评估HSF1与人类代谢性状关联性,马欣然/徐凌燕课题组联合上海交通大学附属第六人民医院胡承教授,通过万余人的基因组变异分析,发现HSF1突变体p.Pro365Thr与人群中多种代谢性状的改善关联,如较低的BMI,血清甘油三酯水平,胰岛素敏感性等。
并且HSF1的该功能性SNP能够在细胞和小鼠中促进A2B1的表达,说明HSF1在人类代谢中也发挥着重要作用,靶向HSF1-A2B1的治疗方法将具有重要临床意义。

本工作示意图(Graphic Abstract)
总的来说,该研究创新性地发现除了寒冷刺激,米色脂肪可以通过HSF1感应局部温和热效应并激活产热,安全有效地抵抗和治疗肥胖并改善胰岛素抵抗和肝脏脂质沉积等代谢紊乱。此外,该研究首次在基因组层面发现HSF1-A2B1转录轴,进一步完善了HSF1代谢调控网络。并在上万人群研究中明确了HSF1与代谢性状的关联性,从而为干预肥胖提供了新靶标和新策略。
该研究以华东师范大学为第一单位,与上海交通大学附属第六人民医院合作完成。华东师范大学马欣然研究员、徐凌燕研究员、上海交通大学附属第六人民医院胡承教授、华东师范大学张强研究员为该研究共同通讯作者,华东师范大学博士后李雨、副研究员王冬梅为共同第一作者。
该研究得到华东师范大学李大力研究员、程义云教授、上海交通大学附属瑞金医院王计秋研究员大力支持和协助。
该研究受到国家自然科学基金委优青和面上项目、国家重点研发计划、上海市科委等基金资助。
推荐阅读
赏菊,老婆的菊花很鲜嫩,三洞已全开发!
和老婆结婚也有快7年了,慢慢的把她从温柔女生调教成了淫娃,成就感还是满满。第一帖请聚聚们欣赏老婆的菊花,没有一丝痔疮的完美雏菊,含苞待放!
2026-03-31
天泽铃回归,清纯妹妹爆改符文战神
要说四月最让我惊掉下巴的电影,那必须是天泽铃(天沢りん)的回归之作了!这位姑娘去年可是消失了好一阵子了,这次重返荧幕整个人发生很大的变化。原来她消失那段时间去搞了个全身“大改造”。不过她这改造可不是去
2026-03-31
年纪轻轻就没了性欲你开始“性早衰”吗?
【年纪轻轻就没了性欲,你开始“性早衰”吗?】我们都知道男性性能力的好坏和平时的生活习惯、身体健康、年龄都有关系。随着时间的推移,不光人的身体在衰老,男性也会经历性衰老。随着人们生活压力的不断增加,男性
2026-03-31
别划走!她握着鱼竿的样子,比上钩的鱼更让人上头
溪水漫过脚踝的清凉,抵不过她半跪在水里的热辣。她握着鱼竿的手戴着黑手套,钩子上挂着刚上钩的鱼,可所有人的视线,都钉在她绷紧的白色背心上。细肩带陷在细腻的肌肤里,背心被饱满的曲线撑得快要炸开,随着俯身的
2026-03-31
谁还记得车模兽兽?
昨晚刷到翟凌(就是大家以前叫“兽兽”的那位)回国拍带货视频,真的有点感慨。1米77的个子还在,但明显发福了——虎背熊腰,脸也浮肿,嘴还有点歪,完全没了当年北京车展上那个高挑清冷的“中国第一车模”影子。她自
2026-03-31